市长信箱

岳阳市游泳学校泳池开放时间与公告不符

浏览量:6233次

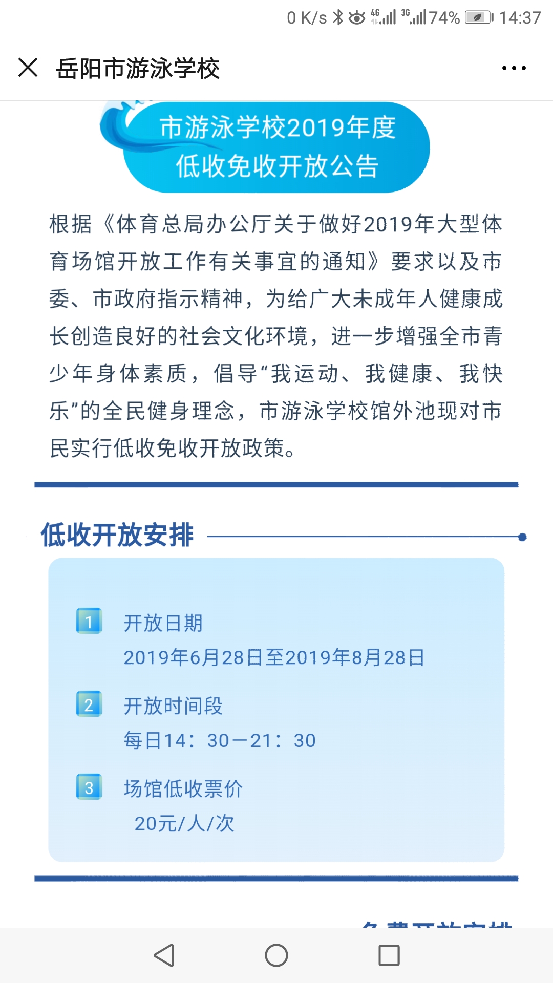
岳阳市游泳学校于6月底公布的泳池低收开放时间为14:30~21:00,我参照的这个时间14:30到了这里,结果发现售票处门口贴的是15点,窗口和大门都紧闭,只能在这大热天的干等半个小时。和我一样14点30到这里来准备游泳的朋友还有很多,游泳池外的椅子上都坐满了。请问为何实际与公告不符?让大家这么大热天的在室外干做半个小时,出现什么意外游校是不是也要担责?

附件1:Screenshot_20190727-143734.jpg

附件2:IMG_20190727_143408.jpg

写 信 人:李先生
写信时间:2019-07-27 14:37:18
信件回复:

你好,游泳学校已修改好公众号的错误时间,给市民带来的不便还请谅解。

回复部门:市教体局
回信时间:2019-07-29 17:07:24
满 意 度:
信件回复 满意度调查 查看满意度调查汇总 >>

回复内容评价:

(非常满意)

回复速度评价:

(非常满意)